Processing Received Documents

When the machine receives fax documents, they are processed as shown below:
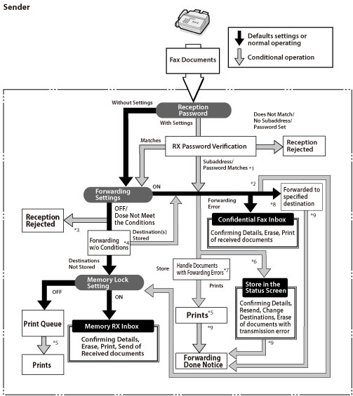
*1 If the subaddress and password attached to the received document match the information registered in [Forwarding Settings], the documents are forwarded to their forwarding destinations regardless of the receive password setting.
*2 If you set <Store/Print Received File> to 'On' in [Forwarding Settings], forwarded documents are either printed or stored in the Memory RX Inbox.
*3 If the subaddress and password attached to the received document do not match the information registered in [Forwarding Settings], the document is rejected.
*4 If [Forward w/o Conditions] is set in [Forwarding Settings], all received documents that do not match the specified forwarding conditions are forwarded to the destination selected for Forward w/o Conditions.
*5 If documents are received while paper is jammed, or paper or toner has run out, they are printed after the paper jam is cleared, paper is loaded, or toner is added.
*6 If [Delete Failed TX Jobs] is set to 'Off', the status of any job with a forwarding error will be saved on the Status Monitor/Cancel screen.
*7 Documents with forwarding errors are handled based on the settings for [Handle Files with Forwarding Errors].
The settings are as follows:
[Always Print]: Documents that fail to be forwarded are printed.
[Store/Print]: Documents with forwarding errors are stored in the Memory RX Inbox if [Use Fax Memory Lock] is set to 'On'. If [Use Fax Memory Lock] is set to 'Off', the documents are printed.
*8 You can store received I-fax documents in the Confidential Fax Inbox by specifying it as the forwarding destination. Only received documents that match the specified forwarding conditions are stored in the Confidential Fax Inbox.
*9 If you set [Fwd Done Notice] in [Forwarding Settings], a notification e-mail is sent. If you set [Notice Only for Errors] to 'On', a notification e-mail is sent only if the document fails to be forwarded.

NOTE
If the memory is full, no additional jobs can be processed.
For information on the following, see their respective sections:
Memory RX Inbox and Fax Memory Lock (See "Memory RX Inbox" and "Confidential Fax Inbox.")
08KE-0WK