
|
*1
|
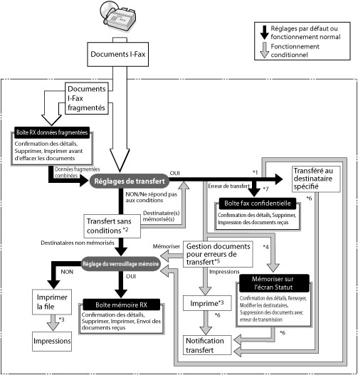
Si <Stocker/impr. doc. reçu> est réglé sur "Oui" sous [Réglages de transfert] de [Réglages de fonction] (Réglages/Enregistrement) >, les fichiers transférés sont imprimés ou stockés dans la Boîte mémoire RX.
|
|
*2
|
Si l'option [Transf. sans conditions] a été définie dans [Réglages de transfert] sous [Réglages de fonction] (Réglages/Enregistrement), tous les fichiers reçus ne répondant pas aux conditions de transfert spécifiées sont transférés au destinataire sélectionné pour cette option.
|
|
*3
|
Si des fichiers sont reçus pendant un bourrage papier ou lorsque le papier ou le toner est épuisé, ils sont imprimés une fois le problème résolu.
|
|
*4
|
Si l'option [Supprimer document après erreur d'émission] est réglée sur "Non" sous [Réglages de fonction] (Réglages/Enregistrement), le statut de toute tâche comportant des erreurs de transfert est enregistré sous [Statut tâches] à l'écran Suivi statut/Annulation.
|
|
*5
|
Les fichiers dont le transfert a échoué sont traités en fonction des réglages de [Gestion fichiers pour erreurs de transfert] sous [Réglages de fonction] (Réglages/Enregistrement). Les réglages sont les suivants :
[Toujours imprimer] : les fichiers dont le transfert échoue sont imprimés.
[Mémoriser/Imprimer] : les fichiers comportant des erreurs de transfert sont enregistrés dans la boîte mémoire RX si l'option [<Utiliser verrouillage mémoire I-Fax>] est réglée sur "Oui". Si ces réglages sont définis sur "Non", les fichiers sont imprimés.
|
|
*6
|
Si [Notif. de transfert] est défini sous [Réglages de transfert], un e-mail de notification est envoyé.
Si [Notifier err. uniquement] est défini sur "Oui", un e-mail de notification est envoyé uniquement si le transfert du fichier échoue.
|
|
*7
|
Il est possible d'enregistrer les fichiers reçus I-Fax dans la boîte fax confidentielle en la sélectionnant comme destinataire du transfert.
|
|
REMARQUE
|
|
Si la mémoire est pleine, aucune tâche supplémentaire ne peut être traitée.
Il est possible de mémoriser jusqu'à 1 000 réglages de transfert.
|