
|
*1
|
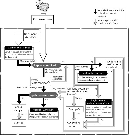
Se è impostato 'On' per <Memoriz./Stampa file ric.> in [Impostazioni inoltro] di [Impostazioni funzione] (Impostazioni/Registrazione), i file inoltrati vengono stampati oppure memorizzati nella Mailbox RX memoria.
|
|
*2
|
Se è impostato [Inoltro senza condizioni] in [Impostazioni inoltro] in [Impostazioni funzione] (Impostazioni/Registrazione), tutti i file ricevuti che non rispondono alle condizioni di inoltro specificate vengono inoltrati alla destinazione selezionata in Inoltro senza condizioni.
|
|
*3
|
Se vengono ricevuti file quando è presente un inceppamento carta o quando la carta o il toner sono esauriti, i file vengono stampati dopo l'eliminazione dell'inceppamento o il rifornimento di carta o toner.
|
|
*4
|
Se è impostato 'Off' per [Eliminazione lavori TX non riusciti] in [Impostazioni funzione] (Impostazioni/Registrazione), lo stato dei lavori che non sono stati inoltrati a causa di un errore viene salvato in [Stato lavori] nella schermata Monitoraggio stato/Annulla.
|
|
*5
|
I file con errori di inoltro vengono gestiti in base alle impostazioni specificate per [Gestione file con errori inoltro] in [Impostazioni funzione] (Impostazioni/Registrazione). Di seguito sono riportate le impostazioni:
[Stampa sempre]: i file che non possono essere inoltrati vengono stampati.
[Memorizzaz./Stampa]: i file con errori di inoltro vengono registrati nella mailbox RX memoria se <Utilizzo blocco in memoria I-Fax> è impostato su 'On'. Se queste impostazioni sono impostate su 'Off', i file vengono stampati.
|
|
*6
|
Se si imposta [Avviso fine inoltro] in [Impostazioni inoltro], viene inviata un'e-mail di notifica.
Se è impostato 'On' per [Avviso solo se errore], un'e-mail di notifica verrà inviata solo in caso di errore nell'inoltro del file.
|
|
*7
|
Gli I-fax ricevuti possono essere registrati nella Mailbox fax riservati specificandola come destinazione dell'inoltro.
|
|
NOTA
|
|
Se la memoria è insufficiente, non è possibile elaborare altri lavori.
Possono essere memorizzate fino a 1.000 impostazioni di inoltro.
|