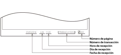
Imprimir la información de pie de página en un documento recibido
Puede establecer si el equipo imprime la fecha, el día y la hora de recepción, el número de transacción y el número de página en la parte inferior de los documentos recibidos.
1.
Pulse

.
2.
Pulse [Opciones de funciones] → [Recepción/Reenvío] → [Opciones comunes].
3.
Pulse [Imprimir pie de página RX].
4.
Pulse [Imprimir] → [Aceptar].
Si no desea imprimir la información de pie de página, seleccione [No imprimir].