Bearbeiten von Empfangsdokumenten

Im System empfangene Faxdokumente werden folgendermaßen weiter verarbeitet:
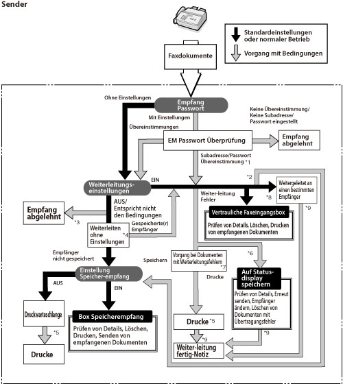
*1 Wenn die an das empfangene Dokument angefügten Informationen zu Subadresse und Passwort mit den Informationen übereinstimmen, die in [Einstellungen Weiterleitung] definiert wurden, werden die Dokumente unabhängig von der Einstellung zum Empfangspasswort an ihre Weiterleitungsempfänger weitergeleitet.
*2 Wenn die Option <Empf.Datei speich./druck.> unter [Einstellungen Weiterleitung] aktiviert ist, werden weitergeleitete Dokumente entweder ausgedruckt oder in der Box Speicherempfang gespeichert.
*3 Wenn die an das empfangene Dokument angefügten Informationen zu Subadresse und Passwort mit den Informationen in [Einstellungen Weiterleitung] nicht übereinstimmen, wird das Dokument zurückgewiesen.
*4 Wenn [Weiterleitung ohne Beding.] in [Einstellungen Weiterleitung] eingestellt ist, werden alle empfangenen Dokumente, die den angegebenen Weiterleitungsbedingungen nicht entsprechen, an den für Weiterleitung ohne Bedingungen ausgewählten Empfänger weitergeleitet.
*5 Wenn Dokumente während eines Papierstaus empfangen werden oder während der Papier- oder Tonervorrat erschöpft ist, werden sie gedruckt, nachdem der Papierstau entfernt, neues Papier eingelegt oder der Tonervorrat ergänzt worden ist.
*6 Wenn [Fehlgeschlagene SE-Aufträge löschen] deaktiviert ist, wird der Status von jedem Auftrag mit einem Weiterleitungsfehler auf dem Display <Status Monitor/Abbruch> gespeichert.
*7 Die Funktion [Vorgang bei Dateien m. Weiterleitungsfehlern] legt fest, wie Dokumente mit Weiterleitungsfehlern verarbeitet werden.
Es stehen folgende Einstellungen zur Verfügung:
[Immer drucken]: Dokumente, deren Weiterleitung fehlgeschlagen ist, werden gedruckt.
[Speich./Drucken]: Dokumente mit Weiterleitungsfehlern werden in der Box Speicherempfang gespeichert, wenn [Fax Speicherempfang verwenden] aktiviert ist. Wenn [Fax Speicherempfang verwenden] deaktiviert ist, werden die Dokumente gedruckt.
*8 Sie können die empfangenen Fax-/I-Faxdokumente in der Vertraulichen Faxeingangsbox speichern, wenn Sie diese Box als Weiterleitungsempfänger definieren. In der Vertraulichen Faxeingangsbox werden nur empfangene Dokumente gespeichert, die den Weiterleitungsbedingungen entsprechen.
*9 Wenn Sie die Funktion [Weiterleit. fert.-Notiz] in [Einstellungen Weiterleitung] aktivieren, erfolgt eine Benachrichtigung per E-Mail. Wenn Sie [Notiz nur bei Fehler] aktivieren, wird die E-Mail-Benachrichtigung nur bei fehlgeschlagener Weiterleitung verschickt.

HINWEIS
Wenn der Speicher voll ist, können keine weiteren Dokumente mehr bearbeitet werden.
Nähere Informationen zu folgenden Funktionen finden Sie in den jeweiligen Abschnitten:
Box Speicherempfang und Fax Speicherempfang (vgl. Abschnitt "Box Speicherempfang" und "Vertrauliche Faxeingangsbox".)
082E-0SX