Bearbeiten von Empfangsdokumenten

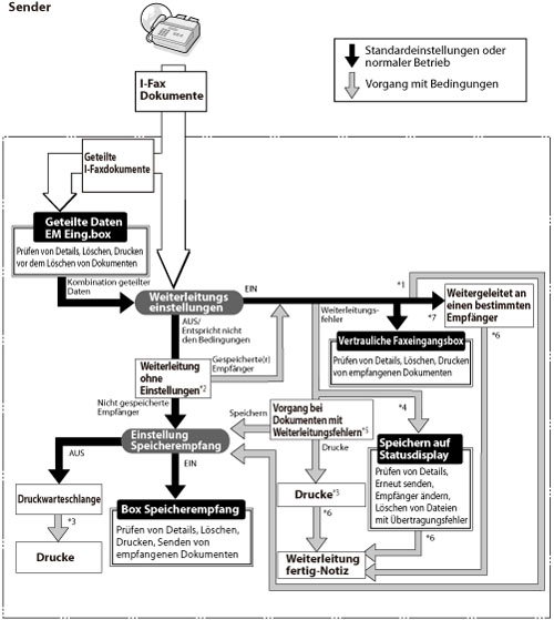
Im System empfangene I-Faxdokumente werden folgendermaßen weiter verarbeitet:
*1 Wenn die Option <Empf.Datei speich./druck.> unter [Einstellungen Weiterleitung] aktiviert ist, werden weitergeleitete Dokumente entweder ausgedruckt oder in der Box Speicherempfang gespeichert.
*2 Durch Aktivieren der Funktion [Weiterleitung ohne Beding.] unter [Einstellungen Weiterleitung] werden alle empfangenen Dokumente, die nicht mit den definierten Weiterleitungsbedingungen übereinstimmen, an den Empfänger gesendet, der in <Weiterleitung ohne Beding.> ausgewählt wurde.
*3 Wenn Dokumente während eines Papierstaus empfangen werden oder während der Papier- oder Tonervorrat erschöpft ist, werden sie gedruckt, nachdem der Papierstau entfernt, neues Papier eingelegt oder der Tonervorrat ergänzt worden ist.
*4 Durch Deaktivieren der Funktion [Fehlgeschlagene SE-Aufträge löschen] wird der Status aller Jobs mit Weiterleitungsfehlern im Display <Status Monitor/Abbruch> gespeichert.
*5 Die Funktion [Vorgang bei Dateien m. Weiterleitungsfehlern] legt fest, wie Dokumente mit Weiterleitungsfehlern verarbeitet werden. Es stehen folgende Einstellungen zur Verfügung:
[Immer drucken]: Alle Dokumente mit Weiterleitungsfehlern werden gedruckt.
[Speich./Drucken]: Dokumente mit Weiterleitungsfehlern werden in der Box Speicherempfang gespeichert, wenn [I-Fax Speicherempfang verwenden] aktiviert wurde. Wenn [I-Fax Speicherempfang verwenden] deaktiviert ist, werden die Dokumente gedruckt.
*6 Wenn Sie die Funktion [Weiterleit. fert.-Notiz] in [Einstellungen Weiterleitung] aktivieren, erfolgt eine Benachrichtigung per E-Mail. Wenn Sie [Notiz nur bei Fehler] aktivieren, wird die E-Mail-Benachrichtigung nur bei fehlgeschlagener Weiterleitung verschickt.
*7 Sie können die empfangenen Fax-/I-Faxdokumente in der Vertraulichen Faxeingangsbox speichern, wenn Sie diese Box als Weiterleitungsempfänger definieren. In der Vertraulichen Faxeingangsbox werden nur empfangene Dokumente gespeichert, die den Weiterleitungsbedingungen entsprechen.

HINWEIS
Wenn der Speicher voll ist, können keine weiteren Dokumente mehr bearbeitet werden.
Nähere Informationen zu folgenden Einstellungen finden Sie in den jeweiligen Abschnitten:
Box Speicherempfang, I-Fax Speicherempfang und Vertrauliche Faxeingangsbox (vgl. "Box Speicherempfang" und "Vertrauliche Faxeingangsbox".)
082E-10L