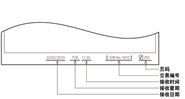
打印已接收文档的页脚信息
可以设置本机是否在已接收文档底部打印接收日期、接收星期、接收时间、交易编号和页码。
1.
按
(设置/注册)。
2.
按[功能设置]→[接收/转发]→[常规设置]。
3.
按[接收页页脚]。
4.
按[打印]→[确定]。
如果不想打印页脚信息,选择[不打印]。
»
设置/注册
»
功能设置
»
接收/转发
»
常规设置
»
打印已接收文档的页脚信息
0940-0C5