Elaborazione dei documenti ricevuti

Quando la macchina riceve degli I-fax, li elabora come indicato di seguito:
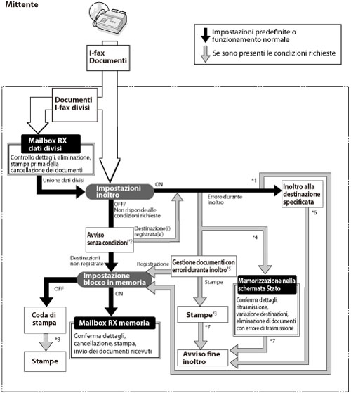
*1 Se si imposta <Memoriz./Stampa file ric.> su 'On' in [Impostazioni inoltro], i documenti inoltrati vengono stampati oppure memorizzati nella Mailbox RX memoria.
*2 Se si imposta <Inoltro senza condizioni> in [Impostazioni inoltro], tutti i documenti ricevuti che non rispondono alle condizioni di inoltro specificate vengono inoltrati alla destinazione selezionata in Inoltro senza condizioni.
*3 Se vengono ricevuti dei documenti quando è presente un inceppamento carta o quando la carta o il toner sono esauriti, i documenti vengono stampati dopo l'eliminazione dell'inceppamento o il rifornimento di carta o toner.
*4 Se si imposta [Eliminazione lavori TX non riusciti] su 'Off', lo stato dei lavori che non sono stati inoltrati a causa di un errore viene salvato nella schermata Monitoraggio stato/Annulla.
*5 I documenti con errori di inoltro vengono gestiti in base alle impostazioni specificate in [Gestione file con errori inoltro]. Di seguito sono riportate le impostazioni:
[Stampa sempre]: tutti i documenti con errori di inoltro vengono stampati.
[Memoriz./Stampa]: i documenti con errori di inoltro vengono memorizzati nella Mailbox RX memoria se l'opzione [Utilizzo blocco in memoria I-Fax] è impostata su 'On'. Se si imposta [Utilizzo blocco in memoria I-Fax] su 'Off', i documenti vengono stampati.
*6 Se si imposta [Avviso fine inoltro] in [Impostazioni inoltro], viene inviata una e-mail di avviso. Se si imposta [Avviso solo se errore] su 'On', viene inviata una e-mail di avviso solo se si verifica un problema nell'inoltro del documento.

NOTA
Se la memoria è insufficiente, non è possibile elaborare altri lavori.
Per informazioni sulle funzioni riportate di seguito, consultare le pagine del manuale indicate:
Mailbox RX memoria, Blocco in memoria I-Fax (Vedere "Mailbox RX memoria".)
0A3C-101