Processing Received Documents

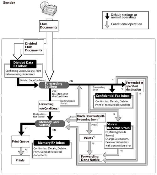
When the machine receives I-fax documents, they are processed as shown below:
*1 If you set <Store/Print Received File> to 'On' in [Forwarding Settings], forwarded documents are either printed or stored in the Memory RX Inbox.
*2 If you set [Forward w/o Conditions] in [Forwarding Settings], all received documents that do not match the specified forwarding conditions are forwarded to the destination selected for Forward w/o Conditions.
*3 If documents are received while paper is jammed, or paper or toner has run out, they are printed after the paper jam is cleared, paper is loaded, or toner is added.
*4 If you set [Delete Failed TX Jobs] to 'Off', the status of any job with a forwarding error will be saved on the Status Monitor/Cancel screen.
*5 Documents with forwarding errors are handled based on the settings for [Handle Files with Forwarding Errors]. The settings are as follows:
[Always Print]: All documents with forwarding errors are printed.
[Store/Print]: Documents with forwarding errors are stored in the Memory RX Inbox if [Use I-Fax Memory Lock] is set to 'On'. If you set [Use I-Fax Memory Lock] to 'Off', the documents are printed.
*6 If you set [Fwd Done Notice] in [Forwarding Settings], a notification e-mail is sent. If you set [Notice Only for Errors] to 'On', a notification e-mail is sent only if the document fails to be forwarded.
*7 You can store received I-fax documents in the Confidential Fax Inbox by specifying it as the forwarding destination. Only received documents that match the specified forwarding conditions are stored in the Confidential Fax Inbox.

NOTE
If the memory is full, no additional jobs can be processed.
For information on the following settings, see their respective sections:
Memory RX Inbox, I-Fax Memory Lock, and Confidential Fax Inbox (See "Memory RX Inbox" and "Confidential Fax Inbox.")
0E81-103