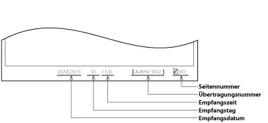
Drucken von Fußzeilen mit einem empfangenen Dokument
Sie können entscheiden, ob Datum, Tag und Zeit des Empfangs, Übertragungsnummer und Seitenzahl am unteren Rand des empfangenen Dokuments gedruckt werden sollen.
1.
Betätigen Sie die Taste

.
2.
Berühren Sie nacheinander die Tasten [Einstellungen Funktion] → [Empfangen/Weiterleiten] → [Allgemeine Einstellungen].
3.
Berühren Sie die Taste [Fußzeile bei Empfang].
4.
Berühren Sie nacheinander die Tasten [Drucken] → [OK].
Wählen Sie [Nicht drucken], wenn die Fußzeile nicht gedruckt werden soll.