Impostazioni inoltro

Vedere "Tabella delle impostazioni/registrazione".
È possibile predisporre la macchina per registrare i documenti fax/I-fax ricevuti nella mailbox per fax riservati o inoltrarli ad altre macchine o file server. Il documento ricevuto viene inoltrato alla destinazione specificata se risponde alle condizioni di inoltro definite. È anche possibile impostare l'ora in cui i documenti fax/I-fax ricevuti che rispondono alle condizioni di inoltro devono essere inoltrati. Questa sezione illustra le condizioni per l'inoltro dei documenti e spiega come registrare/modificare/eliminare le destinazioni di inoltro.
Per ricevere fax/I-fax sono necessari prodotti opzionali. Per informazioni sui prodotti opzionali, vedere "Prodotti opzionali necessari per ciascuna funzione".
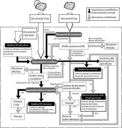
Quando la macchina riceve fax/I-fax, li elabora come indicato di seguito:
*1 Se il sottoindirizzo e la password collegati al documento ricevuto corrispondono alle informazioni registrate in [Impostazioni inoltro], i documenti vengono inoltrati alle destinazioni di inoltro, indipendentemente dalla password di ricezione impostata.
*2 Se è impostato 'On' per <Memoriz./stampa file ric.> in [Impostazioni inoltro] di [Impostazioni funzione] (Impostazioni/Registrazione), i documenti inoltrati vengono stampati oppure memorizzati nella Mailbox RX memoria.
*3 Se il sottoindirizzo e la password collegati al documento ricevuto non corrispondono alle informazioni registrate in [Impostazioni inoltro] di [Impostazioni funzione] (Impostazioni/Registrazione), il documento viene rifiutato.
*4 Se è impostato [Inoltro senza condizioni] in [Impostazioni inoltro] (Impostazioni/Registrazione), tutti i documenti ricevuti che non rispondono alle condizioni di inoltro specificate vengono inoltrati alla destinazione selezionata in Inoltro senza condizioni.
*5 Se vengono ricevuti dei documenti quando è presente un inceppamento carta o quando la carta o il toner sono esauriti, i documenti vengono stampati dopo l'eliminazione dell'inceppamento o il rifornimento di carta o toner.
*6 Se è impostato 'Off' per [Eliminazione lavori TX non riusciti] in [Impostazioni funzione] (Impostazioni/Registrazione), lo stato dei lavori che non sono stati inoltrati a causa di un errore viene salvato nella schermata Monitoraggio stato/Annulla.
*7 I documenti con errori di inoltro vengono gestiti in base alle impostazioni specificate per [Gestione file con errori inoltro] in [Impostazioni funzione] (Impostazioni/Registrazione). Di seguito sono riportate le impostazioni:
[Stampa sempre]: Tutti i documenti con errori di inoltro vengono stampati.
[Memorizzazione/Stampa]: I documenti con errori di inoltro vengono registrati nella Mailbox RX memoria quando la funzione Blocco in memoria è impostata a 'On'. Se è impostato 'Off' per Blocco in memoria, i documenti vengono stampati.
*8 Se si specifica un indirizzo e-mail per [Avviso fine inoltro] in [Impostazioni inoltro] di [Impostazioni funzione] (Impostazioni/Registrazione), viene inviata una e-mail di avviso dell'avvenuto inoltro.
*9 Se è impostato 'On' anche per [Avviso solo se errore], in [Impostazioni inoltro] di [Impostazioni funzione] (Impostazioni/Registrazione) la notifica via e-mail viene inviata solo in caso di errore nell'inoltro del documento.
*10 I documenti fax/I-fax ricevuti possono essere registrati nella Mailbox file riservati specificandola come destinazione dell'inoltro. I documenti ricevuti, purché corrispondano alle condizioni di inoltro, verranno registrati nella mailbox per fax riservati specificata.

NOTA
Quando la memoria è piena, non è possibile elaborare altri lavori.
Possono essere memorizzate fino a 1,000 impostazioni di inoltro.