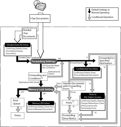
Processing Received Files

When the machine receives I-Fax files, they are processed as shown below:
*1 If you set <Store/Print Received File> to 'On' in [Forwarding Settings], forwarded files are either printed or stored in the Memory RX Inbox. For more information on Store/Print Received File, see step 14 of "Storing Forwarding Settings."
*2 If you set [Forward w/o Conditions] in [Forwarding Settings], all received files that do not match the specified forwarding conditions are forwarded to the destination selected for Forward w/o Conditions.
*3 If files are received while there is a paper jam, or paper or toner has run out, they are printed after the paper jam is cleared, paper is loaded, or toner is added.
*4 If you set [Delete Failed TX Jobs] to 'Off', the status of any job with a forwarding error will be saved on the Status Monitor/Cancel screen.
*5 Files with forwarding errors are handled based on the settings for [Handle Files with Forwarding Errors]. The settings are as follows:
[Always Print]: All files with forwarding errors are printed.
[Store/Print]: Files with forwarding errors are stored in the Memory RX Inbox if [Use I-Fax Memory Lock] is set to 'On'. If they are set to 'Off', the files are printed.
*6 If you set [Fwd Done Notice] in [Forwarding Settings], a notification e-mail is sent.
  If you set [Notice Only for Errors] to 'On', a notification e-mail is sent only if the file fails to be forwarded.
*7 You can store received I-fax files in the Confidential Fax Inbox by specifying it as a forwarding destination. Only received files that match the specified forwarding conditions will be stored in the Confidential Fax Inbox.

NOTE
If the memory is full, no additional jobs can be processed.
For information on the following settings, see their respective sections:
Memory RX Inbox, I-Fax Memory Lock, and Confidential Fax Inbox (See "Specifying the I-Fax Inbox Settings.")
Confidential Fax Inbox (See "Confidential Fax Inbox.")
0S93-24U