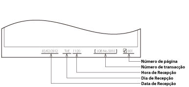
Imprimir informações de rodapé num documento recebido
Pode programar a máquina para imprimir a data, o dia e a hora da receção, bem como o número de transação e o número de página na parte inferior dos documentos recebidos.
1.
Carregue em

.
2.
Carregue em [Programações de funções] → [Receber/Encaminhar] → [Programações comuns].
3.
Carregue em [Imprimir rodapé de página RE.].
4.
Carregue em [Imprimir] → [OK].
Selecione [Não imprimir] se não quiser imprimir as informações de rodapé.