
|
*1
|
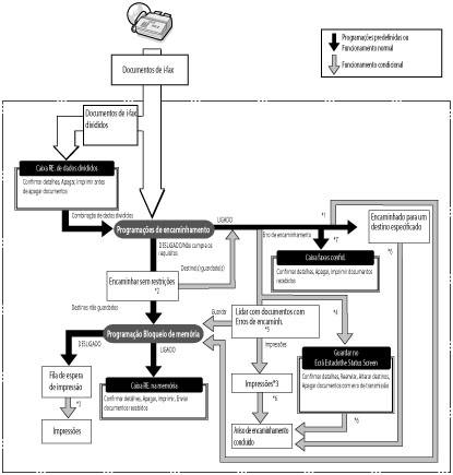
Se programar <Guardar/Impr. ficheiro receb.> para "Ligado" em [Programações de encaminhamento] em [Programações de funções] (Programações/Gravação), os ficheiros encaminhados são impressos ou guardados na caixa RE. na memória.
|
|
*2
|
Se programar [Encaminhar s/restrições] em [Programações de encaminhamento] em [Programações de funções] (Programações/Gravação), todos os ficheiros recebidos que não correspondam às condições de encaminhamento especificadas são encaminhados para o destino selecionado para Encaminhar s/ restrições.
|
|
*3
|
Se a máquina receber ficheiros enquanto houver papel encravado ou se o toner ou o papel tiverem acabado, o conteúdo dos ficheiros é impresso depois de retirar o papel encravado, colocar papel ou adicionar toner.
|
|
*4
|
Se programar [Apagar trabalhos TR. falhados] para "Desligado" em [Programações de funções] (Programações/Gravação), o estado de qualquer trabalho com um erro de encaminhamento fica guardado em [Estado trabalho] no ecrã Controlo de estado/Cancelar.
|
|
*5
|
Os ficheiros com erros de encaminhamento são tratados com base nas programações para [Processar ficheiros com erros encaminh.] em [Programações de funções] (Programações/Gravação). As programações são as seguintes:
[Imprimir sempre]: Os ficheiros com erros de encaminhamento são impressos.
[Guardar/Imprimir]: Ficheiros com erros de encaminhamento são guardados na caixa RE. na memória, se a opção <Utilizar bloqueio de memória para I-fax> estiver programada para "Ligado". Se estas programações estiverem especificadas como "Desligado", os ficheiros são impressos.
|
|
*6
|
Se programar [Aviso encm. cncl.] em [Programações de encaminhamento], a máquina envia uma notificação por correio eletrónico.
Se programar [Aviso só para erros] para "Ligado", a máquina só envia uma notificação por correio eletrónico se o ficheiro não for encaminhado.
|
|
*7
|
Pode guardar ficheiros de I-fax recebidos na caixa de faxes confidenciais, especificando-a como destino de encaminhamento.
|
|
NOTA
|
|
Se a memória estiver cheia, não podem ser processados mais trabalhos.
Pode guardar até 1000 programações de encaminhamento.
|