
|
*1
|
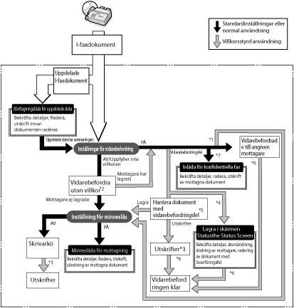
Om du sätter <Lagra/skriv ut mottagen fil> till "På" i [Inställningar för vidarebefordring] i [Funktionsinställningar] (Inställningar/Registrering), skrivs vidarebefordrade filer ut eller lagras i Minneslåda för mottagning.
|
|
*2
|
Om du ställer in [Vidarebef. utan villkor] i [Inställningar för vidarebefordring] i [Funktionsinställningar] (Inställningar/registrering), vidarebefordras alla mottagna filer som inte matchar de angivna vidarebefordringsvillkoren till den mottagare som valt för Vidarebefordra utan villkor.
|
|
*3
|
Om filer tas emot när det har inträffat ett pappersstopp, eller när papper eller toner har tagit slut, skrivs de ut när pappersstoppet har åtgärdats eller papper/toner har fyllts på.
|
|
*4
|
Om du sätter [Radera misslyckade sändningsjobb] till "Av" i [Funktionsinställningar] (Inställningar/registrering), sparas status för varje jobb med ett vidarebefordringsfel i [Jobbstatus] på skärmen Statusmonitor/Avbryt.
|
|
*5
|
Filer med vidarebefordringsfel hanteras enligt inställningarna för [Hantera filer med vidarebefordringsfel] i [Funktionsinställningar] (Inställningar/registrering). Inställningarna är följande:
[Skriv alltid ut]: Filer som inte kan vidarebefordras skrivs ut.
[Lagra/skriv ut]: Filer med vidarebefordringsfel lagras i inlådan för minnesmottagning om <Använd minneslås för I-fax> har satts till På. Om dessa inställningar sätts till "Av", skrivs filerna ut.
|
|
*6
|
Om du ställer in [Vdarebef. klar-meddel] i [Inställningar för vidarebefordring], skickas ett aviserings-e-postmeddelande.
Om du sätter [Meddela end. vid fel] till "På", skickas ett aviserings-e-postmeddelande bara om filen inte kan vidarebefordras.
|
|
*7
|
Du kan lagra mottagna I-Fax-filer i inlådan för konfidentiella fax genom att ange den som en mottagare för vidarebefordring.
|
|
OBS!
|
|
Om minnet är fullt går det inte att bearbeta ytterligare jobb.
Du kan lagra upp till 1 000 vidarebefordringsinställningar.
|