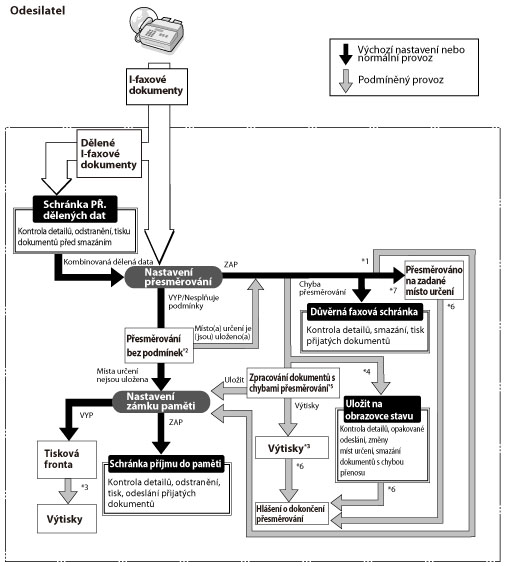
Zpracování přijatých dokumentů

Když stroj přijme I-faxové dokumenty, zpracuje je podle níže uvedeného schématu:
*1 Nastavíte-li <Uložit/Tisk. přijatý soubor> na Zap v [Nastavení přesměrování], přesměrované dokumenty se buď vytisknou, nebo uloží do schránky příjmu do paměti.
*2 Nastavíte-li [Přesměrovat bez podmínek] v [Nastavení přesměrování], budou všechny přijaté dokumenty, které neodpovídají zadaným podmínkám přesměrování, přesměrovány na místo určení vybrané pro Přesměrovat bez podmínek.
*3 V případě, že při příjmu dokumentů dojde k zachycení papíru nebo se vypotřebuje papír či toner, přijaté dokumenty se vytisknou po odstranění zmíněných závad.
*4 Nastavíte-li [Smazat chybné úlohy VYS.] na Vyp, bude stav všech úloh s chybou přesměrování uložen na obrazovce Monitor stavu/Zrušit.
*5 Dokumenty s chybami přesměrování se zpracovávají v závislosti na nastavení pro [Pracovat se soubory s chybami přesměrování]. Nastavení jsou tato:
[Vždy tisknout]: Vytisknou se všechny dokumenty, u nichž došlo k chybě přesměrování.
[Uložit/Tisk]: Dokumenty s chybami přesměrování se uloží do schránky příjmu do paměti, nastavíte-li volbu [Použít zámek paměti I-faxu] na Zap. Nastavíte-li volbu [Použít zámek paměti I-faxu] na Vyp, dokumenty se vytisknou.
*6 Nastavíte-li [Hláš. o dok. přesměrov.] v [Nastavení přesměrování], odešle se vyrozumívací e-mail. Nastavíte-li [Hlášení jen při chybě] na Zap, potvrzující e-mail se odešle, pouze nepodaří-li se dokument přesměrovat.
*7 Přijaté I-faxové dokumenty lze uložit v důvěrné faxové schránce, pokud důvěrnou faxovou schránku zadáte jako místo určení pro přesměrování. V důvěrné faxové schránce se uloží pouze přijaté dokumenty, které odpovídají zadaným podmínkám přesměrování.

POZNÁMKA
Je-li paměť plná, nelze zpracovat žádné další úlohy.
Informace týkající se následujících nastavení naleznete v příslušných částech:
Schránka příjmu do paměti, Zámek paměti I-faxu a Důvěrná faxová schránka (Viz „Schránka příjmu do paměti“ a „Důvěrná faxová schránka.“)
25JJ-0YR