
|
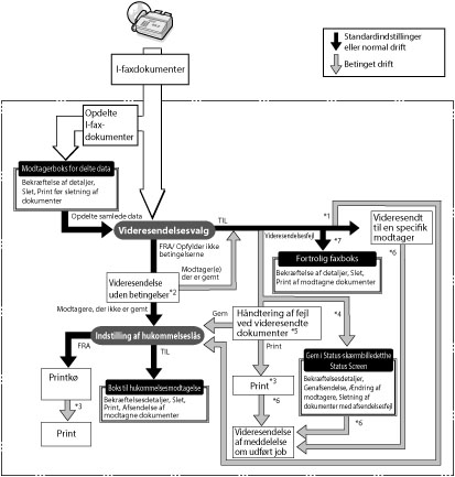
*1
|
Hvis du indstiller <Gem/Print modtaget fil> til 'Til' i [Videresendelsesvalg] i [Funktionsindstillinger] (Indstillinger/Registrering), vil videresendte filer enten blive printet eller gemt i boksen til hukommelsesmodtagelse.
|
|
*2
|
Hvis du vælger [Videresend uden beting.] i [Videresendelsesvalg] i [Funktionsindstillinger] (Indstillinger/Registrering), vil alle modtagne filer, der ikke stemmer overens med de angivne videresendelsesbetingelser, blive videresendt til den modtager, der er valgt til Videresend uden betingelser.
|
|
*3
|
Hvis filer modtages, mens der er papirstop, eller papiret eller toneren er løbet ud, printes de, når papirstoppet er ryddet, papir er lagt i, eller toner er påfyldt.
|
|
*4
|
Hvis du indstiller [Slet fejlsendte job] til 'Fra' i [Funktionsindstillinger] (Indstillinger/Registrering), gemmes statussen for ethvert job med en videresendelsesfejl i [Jobstatus] på skærmbilledet Statusmonitor/Annullér.
|
|
*5
|
Filer med videresendelsesfejl håndteres på basis af indstillingerne for [Håndtering af fejl ved videresendte filer] i [Funktionsindstillinger] (Indstillinger/Registrering). Indstillingerne er følgende:
[Print altid]: Filer, der fejler ved videresendelse, bliver printet.
[Gem/Print]: Filer med videresendelsesfejl bliver lagret i hukommelsesboksen, når <Brug I-faxhukommelseslås> er slået 'Til'. Hvis disse indstillinger er slået 'Fra', vil filerne blive printet.
|
|
*6
|
Hvis du indstiller [Udført videresend] i [Videresendelsesvalg], bliver der sendt en e-mailbesked.
Slår du [Medd. kun v fejl] 'Til', afsendes en e-mail kun med underretning, når videresendelsesjobbet mislykkes.
|
|
*7
|
Du kan gemme modtagne I-faxfiler i den fortrolige faxboks ved at angive den som videresendelsesmodtager.
|
|
BEMÆRK!
|
|
Hvis hukommelsen er fyldt op, kan ingen yderligere job blive behandlet.
Du kan gemme op til 1.000 viderestillingsindstillinger.
|