
|
*1
|
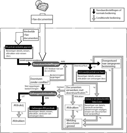
Als u <Opslaan/Afdrukken ontv. best.> instelt op 'Aan' in [Doorzendinstellingen] in [Functie-instellingen] (Instellingen/Registratie), worden de doorgezonden bestanden of afgedrukt of opgeslagen in de Geheugen RX postbus.
|
|
*2
|
Als u [Doorzenden zonder cond.] in [Doorzendinstellingen] in [Functie-instellingen] (Instellingen/Registratie) instelt, worden alle ontvangen bestanden die niet voldoen aan de opgegeven doorzendcondities doorgezonden naar de bestemming die is geselecteerd voor Doorzenden zonder condities.
|
|
*3
|
Als bestanden worden ontvangen terwijl er papier is vastgelopen of het papier of de toner op is, worden deze afgedrukt nadat het vastgelopen papier is verwijderd, papier is bijgevuld of toner is toegevoegd.
|
|
*4
|
Als u [Verwijder mislukte TX opdrachten] instelt op 'Uit' bij [Functie-instellingen] (Instellingen/Registratie), zal de status van een opdracht met een doorzendfout worden opgeslagen in [Opdrachtstatus] op het scherm Status monitor/Annuleren.
|
|
*5
|
Bestanden met doorzendfouten worden verwerkt op basis van de instellingen voor [Behandeling bestanden met doorzendfouten] in [Functie-instellingen] (Instellingen/Registratie). De instellingen zijn als volgt:
[Altijd afdrukken]: Bestanden die niet kunnen worden doorgezonden, worden afgedrukt.
[Opslaan/Afdrukken]: Bestanden met doorzendfouten worden opgeslagen in de Geheugen RX-postvak als <Gebruik I-Fax geheugenslot> is ingeschakeld. Als deze instellingen zijn ingesteld op 'Uit', worden de bestanden afgedrukt.
|
|
*6
|
Als u [Melding doorz. ger] instelt in [Doorzendinstellingen], wordt een e-mailmelding verzonden.
Als u [Ber. alleen bij foutmel.] instelt op 'Aan' wordt alleen een e-mail verzonden als het bestand niet kan worden doorgezonden.
|
|
*7
|
U kunt bestanden ontvangen via I-fax opslaan in de postbus Vertrouwelijke fax door deze in te stellen als de doorzendbestemming.
|
|
NB:
|
|
Er kunnen geen andere opdrachten worden verwerkt als het geheugen vol is.
U kunt max. 1000 doorzendinstellingen opslaan.
|