
|
*1
|
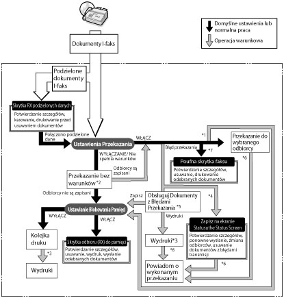
Jeżeli włączysz <Zapisz/Drukuj Odebrany Plik> w [Ustawienia Przekazania] w [Ustawienia Funkcji] (Ustawienia/rejestrowanie), przekazane pliki są drukowane lub zapisywane w Skrytce RX do pamięci.
|
|
*2
|
Jeżeli ustawisz [Przekaz. bez warunk.] w [Ustawienia Przekazania] w [Ustawienia Funkcji] (Ustawienia/Rejestrowanie), wtedy wszystkie odebrane pliki, które nie spełniają określonych warunków przekazywania, przekazywane są do odbiorcy wybranego w opcji Przekaż z/bez warunków.
|
|
*3
|
Jeżeli pliki odebrane zostaną podczas zablokowania się papieru lub wyczerpania papieru albo tonera, są one drukowane po usunięciu zacięcia, załadowaniu papieru lub uzupełnieniu tonera.
|
|
*4
|
Jeżeli opcja [Usuń Uszkodzone Zadania TX] zostanie wyłączona w [Ustawienia Funkcji] (Ustawienia/rejestrowanie), status każdego zadania z błędem przekazywania zostanie zapisany w [Status Zadania] na ekranie Monitora statusu/anuluj.
|
|
*5
|
Procedura postępowania z plikami z błędami przekazania zależy od ustawień dla [Obsługa plików z błędami przekazywania] w [Ustawienia Funkcji] (Ustawienia/rejestrowanie). Oto ustawienia domyślne:
[Zawsze Drukuj]: Urządzenie drukuje wszystkie pliki, które nie zostały przekazane z powodu wystąpienia błędu.
[Zapisz/Drukuj]: Pliki, w przypadku których wystąpiły błędy przy przekazywaniu, są zapisywane w Skrzynce odbiorczej RX do pamięci, jeżeli <Użyj blokady pamięci I-Faks> jest włączone. Jeżeli ustawienia są wyłączone, pliki są drukowane.
|
|
*6
|
Jeżeli ustawisz [Powiad. o Wyk. Przek.] w [Ustawienia Przekazania], wysyłany jest e-mail z powiadomieniem.
Jeżeli funkcja [Pow. tylko przy błędzie] zostanie włączona, e-mail z powiadomieniem zostaje wysłany wyłącznie, jeżeli plik nie zostanie przekazany.
|
|
*7
|
Można zapisać odebrane pliki I-faksu w Poufnej skrytce faksu poprzez określenie jej jako odbiorcy przekazywania.
|
|
UWAGA
|
|
W sytuacji, kiedy zapełniona jest pamięć, nie są przetwarzane dodatkowe zadania.
Można zapisać maksymalnie 1000 ustawień przekazywania.
|