
|
*1
|
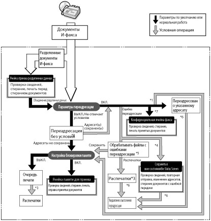
Если для параметра <Сохр./Печ. принятый файл> в пункте [Параметры переадресации] меню [Параметры функции] (Параметры/Регистрация) задано значение "Вкл.", переадресуемые файлы либо печатаются, либо сохраняются в ячейке памяти для приема.
|
|
*2
|
Если в пункте [Параметры переадресации] меню [Параметры функции] (Параметры/Регистрация) задана настройка [Переадр. без условий], все принятые файлы, не соответствующие указанным условиям переадресации, пересылаются адресату, выбранному для режима безусловной переадресации.
|
|
*3
|
Файлы, при приеме которых произошло замятие бумаги, закончилась бумага или закончился тонер, печатаются после устранения замятия бумаги, загрузки бумаги или добавления тонера.
|
|
*4
|
Если для параметра [Удаление неудавшихся заданий на передачу] в меню [Параметры функции] (Параметры/Регистрация) задано значение "Выкл.", состояние любого задания с ошибкой переадресации сохраняется в пункте [Состояние задания] на экране Монитор состояния/Отмена.
|
|
*5
|
Файлы с ошибками переадресации обрабатываются на основе параметров в пункте [Обрабатывать файлы с ошибками переадр.] меню [Параметры функции] (Параметры/Регистрация). Это следующие параметры.
[Печатать всегда]: файлы, которые не удалось переадресовать, выводятся на печать.
[Сохранить/Печатать]: если для параметра <Использовать блокировку памяти для И-факса> задано значение "Вкл.", файлы с ошибками переадресации сохраняются в ячейке памяти для приема. Если для этих параметров задано значение "Выкл.", файлы печатаются.
|
|
*6
|
Если в пункте [Параметры переадресации] задана настройка [Уведом. о переадр.], отправляется уведомление по электронной почте.
Если для параметра [Увед.толь- ко при ош.] задано значение "Вкл.", уведомление по электронной почте отправляется только в случае сбоя при переадресации файла.
|
|
*7
|
Файлы, принятые по И-факсу, можно сохранять в конфиденциальной ячейке факса, указав ее в качестве адреса переадресации.
|
|
ПРИМЕЧАНИЕ
|
|
При заполнении памяти дополнительные задания не обрабатываются.
Можно сохранить до 1000 параметров переадресации.
|