
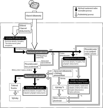
*1 | Nastavíte-li volbu <Uložit/Tisk. přijatý soubor> na Zap v [Nastavení přesměrování] v [Nastavení funkcí] (Nastavení/Uložení), přesměrované soubory se vytisknou nebo uloží do schránky příjmu do paměti. |
*2 | Nastavíte-li volbu [Přesměrovat bez podmínek] v [Nastavení přesměrování] v [Nastavení funkcí] (Nastavení/Uložení), všechny přijaté soubory, které neodpovídají zadaným podmínkám přesměrování, jsou přesměrovány na místo určení vybrané pro Přesměrovat bez podmínek. |
*3 | V případě, že při příjmu dojde k zachycení papíru, nebo se spotřebuje papír či toner, přijaté soubory se vytisknou po odstranění zmíněných závad. |
*4 | Nastavíte-li volbu [Smazat chybné úlohy VYS.] na Vyp v [Nastavení funkcí] (Nastavení/Uložení), uloží se stav jakékoli úlohy s chybou přesměrování v [Stav úlohy] na obrazovce Monitor stavu / Zrušit. |
*5 | Soubory s chybami přesměrování budou zpracovány na základě nastavení pro [Pracovat se soubory s chybami přesměrování] v [Nastavení funkcí] (Nastavení/Uložení). Nastavení jsou tato: [Vždy tisknout]: Soubory, které se nepodaří přesměrovat, se vytisknou. [Uložit/Tisk]: Soubory s chybami přesměrování se uloží do schránky příjmu do paměti, nastavíte-li volbu <Použít zámek paměti I-faxu> na Vyp. Budou-li tato nastavení nastavena na Vyp, soubory se vytisknou. |
*6 | Nastavíte-li [Hláš. o dok. přesměrov.] v [Nastavení přesměrování], je odeslán vyrozumívací e-mail. Nastavíte-li [Hlášení jen při chybě] na Zap, odešle se vyrozumívací e-mail pouze v případě, kdy se přesměrování souboru nezdaří. |
*7 | Přijaté I-faxové soubory můžete uložit v důvěrné faxové schránce, pokud důvěrnou faxovou schránku zadáte jako místo určení pro přesměrování. |
POZNÁMKA |
Je-li paměť plná, nelze zpracovat žádné další úlohy. Uložit lze až 1000 nastavení přesměrování. |