
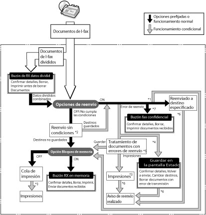
*1 | Si se activa <Guardar/Impr. archivo recibido> en [Opciones de reenvío] en [Opciones de funciones] (Configuración), los archivos reenviados se imprimen o se guardan en el buzón de RX en memoria. |
*2 | Si se establece [Reenviar sin condiciones] in [Opciones de reenvío] de [Opciones de funciones] (Configuración), todos los archivos recibidos que no coinciden con las condiciones de reenvío especificadas se reenvían al destino seleccionado en Reenviar sin condiciones. |
*3 | Si se reciben archivos mientras hay un atasco de papel, o bien se ha agotado el papel o el tóner, éstos se imprimen después de eliminar el atasco de papel, cargar papel o añadir tóner. |
*4 | Si se desactiva [Eliminar trabajos de TX fallida] en [Opciones de funciones] (Configuración), el estado de cualquier trabajo con un error de reenvío se guarda en [Estado de trabajos], en la pantalla Monitor estado/Cancelar. |
*5 | Los archivos con errores de reenvío se tratan según las opciones de [Tratamiento archivos con errores de reenvío] en [Opciones de funciones] (Configuración). Las opciones son las siguientes: [Imprimir siempre]: Se imprimen los archivos que no se han podido reenviar. [Guardar/ Imprimir]: Los archivos con errores de reenvío se guardan en el buzón de RX en memoria si se ha activado <Usar bloqueo de memoria de I-fax>. Si estas opciones están desactivadas, los archivos se imprimen. |
*6 | Se activa [Aviso fin de reenvío] en [Opciones de reenvío], se enviará un e-mail de notificación. Si activa [Avisar sólo si hay error], se enviará un e-mail de notificación solamente si el archivo no pudo reenviarse. |
*7 | Puede guardar los archivos de I-fax recibidos en el buzón de fax confidencial especificándolo como destino de reenvío. |
NOTA |
Si la memoria está llena, no es posible procesar trabajos adicionales. Puede almacenar un máximo de 1.000 opciones de reenvío. |