
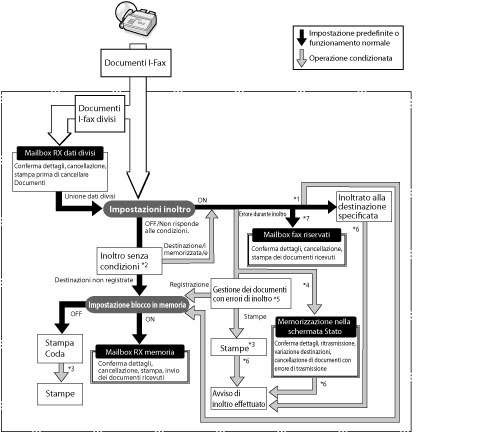
*1 | Se è impostato 'On' <Memoriz./Stampa file ric.> in [Impostazioni inoltro] in [Impostazioni funzione] (Impostazioni/Registrazione), i file inoltrati vengono stampati oppure memorizzati nella Mailbox RX memoria. |
*2 | Se è impostato [Inoltro senza condizioni] in [Impostazioni inoltro] in [Impostazioni funzione] (Impostazioni/Registrazione), tutti i file ricevuti che non rispondono alle condizioni di inoltro specificate vengono inoltrati alla destinazione selezionata in Inoltro senza condizioni. |
*3 | Se vengono ricevuti file quando è presente un inceppamento carta o quando la carta o il toner sono esauriti, i file vengono stampati dopo l'eliminazione dell'inceppamento o il rifornimento di carta o toner. |
*4 | Se è impostato 'Off' [Eliminazione lavori TX non riusciti] in [Impostazioni funzione] (Impostazioni/Registrazione), lo stato dei lavori che non sono stati inoltrati a causa di un errore viene salvato in [Stato lavori] nella schermata Monitoraggio stato/Annulla. |
*5 | I file con errori di inoltro vengono gestiti in base alle impostazioni specificate per [Gestione file con errori inoltro] in [Impostazioni funzione] (Impostazioni/Registrazione). Di seguito sono riportate le impostazioni: [Stampa sempre]: i file che non possono essere inoltrati vengono stampati. [Memorizzaz./ Stampa]: i file con errori di inoltro vengono registrati nella mailbox RX memoria se <Utilizzo blocco in memoria I-Fax> è impostato su 'On'. Se queste impostazioni sono impostate su 'Off', i file vengono stampati. |
*6 | Se si imposta [Avviso fine inoltro] in [Impostazioni inoltro], viene inviata un'e-mail di notifica. Se si imposta [Avviso solo se errore] su "On", un'e-mail di notifica verrà inviata solo in caso di errore nell'inoltro del file. |
*7 | Gli I-fax ricevuti possono essere registrati nella Mailbox fax riservati specificandola come destinazione dell'inoltro. |
NOTA |
Se la memoria è insufficiente, non è possibile elaborare altri lavori. Possono essere memorizzate fino a 1.000 impostazioni di inoltro. |