
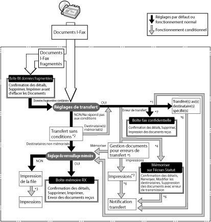
*1 | Si <Stocker/impr. doc. reçu> est réglé sur "Oui" sous [Réglages de transfert] de [Réglages de fonction] (Réglages/Enregistrement) >, les fichiers transférés sont imprimés ou stockés dans la Boîte mémoire RX. |
*2 | Si l'option [Transf. sans conditions] a été définie dans [Réglages de transfert] sous [Réglages de fonction] (Réglages/Enregistrement), tous les fichiers reçus ne répondant pas aux conditions de transfert spécifiées sont transférés au destinataire sélectionné pour cette option. |
*3 | Si des fichiers sont reçus pendant un bourrage papier ou lorsque le papier ou le toner est épuisé, ils sont imprimés une fois le problème résolu. |
*4 | Si l'option [Supprimer document après erreur d'émission] est réglée sur "Non" sous [Réglages de fonction] (Réglages/Enregistrement), le statut de toute tâche comportant des erreurs de transfert est enregistré sous [Statut tâches] à l'écran Suivi statut/Annulation. |
*5 | Les fichiers dont le transfert a échoué sont traités en fonction des réglages de [Gestion fichiers pour erreurs de transfert] sous [Réglages de fonction] (Réglages/Enregistrement). Les réglages sont les suivants : [Toujours imprimer] : les fichiers dont le transfert échoue sont imprimés. [Mémoriser/ Imprimer] : les fichiers comportant des erreurs de transfert sont enregistrés dans la boîte mémoire RX si l'option [<Utiliser verrouillage mémoire I-Fax>] est réglée sur "Oui". Si ces réglages sont définis sur "Non", les fichiers sont imprimés. |
*6 | Si [Notif. de transfert] est défini sous [Réglages de transfert], un e-mail de notification est envoyé. Si [Notifier err. uniquement] est défini sur "Oui", un e-mail de notification est envoyé uniquement si le transfert du fichier échoue. |
*7 | Il est possible d'enregistrer les fichiers reçus I-Fax dans la boîte fax confidentielle en la sélectionnant comme destinataire du transfert. |
REMARQUE |
Si la mémoire est pleine, aucune tâche supplémentaire ne peut être traitée. Il est possible de mémoriser jusqu'à 1 000 réglages de transfert. |