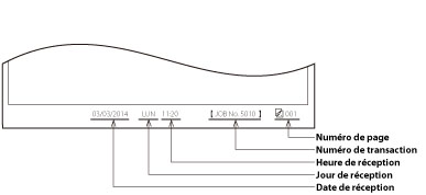
Impression des informations de pied de page sur un document reçu
Il est possible de définir l'impression de la date, du jour et de l'heure de réception, le numéro de la transaction et le numéro de page en bas des documents reçus.
1.
Appuyer sur

.
2.
Appuyer sur [Réglages de fonction] → [Recevoir/Transférer] → [Réglages communs].
3.
Appuyer sur [Imprimer pied de page RX].
4.
Appuyer sur [Imprimer] → [OK].
Sélectionner [Ne pas imprimer] pour ne pas imprimer les informations de pied de page.