
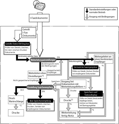
*1 | Wenn Sie <Empf.Datei speich./druck.> in [Einstellungen Weiterleitung] in [Einstellungen Funktion] (<Einstellungen/Speicherung>) auf 'Ein' setzen, werden weitergeleitete Dateien entweder gedruckt oder in der Box Speicherempfang gespeichert. |
*2 | Durch Aktivieren der Funktion [Weiterleitung ohne Beding.] in [Einstellungen Weiterleitung] in [Einstellungen Funktion] (<Einstellungen/Speicherung>) werden alle empfangenen Dateien, die nicht mit den definierten Weiterleitungsbedingungen übereinstimmen, an den Empfänger weitergeleitet, der in <Weiterleitung ohne Beding.> ausgewählt wurde. |
*3 | Wenn Dateien während eines Papierstaus empfangen werden oder während der Papier- oder Tonervorrat erschöpft ist, werden sie gedruckt, nachdem der Papierstau entfernt, neues Papier eingelegt oder der Tonervorrat ergänzt worden ist. |
*4 | Wenn Sie [Fehlgeschlagene SE-Aufträge löschen] in [Einstellungen Funktion] (<Einstellungen/Speicherung>) auf 'Ein' setzen, wird der Status aller Aufträge mit Weiterleitungsfehlern in [Auftragsstatus] im Display <Status Monitor/Abbruch> gespeichert. |
*5 | Dateien mit Weiterleitungsfehlern werden entsprechend den Einstellungen für [Vorgang bei Dateien m. Weiterleitungsfehlern] in [Einstellungen Funktion] (<Einstellungen/Speicherung>) behandelt. Die Einstellungen lauten: [Immer drucken]: Dateien, deren Weiterleitung fehlgeschlagen ist, werden gedruckt. [Speichern/ Drucken]: Dateien mit Weiterleitungsfehlern werden in der Box Speicherempfang gespeichert, wenn <I-Fax Speicherempfang verwenden> auf 'Ein' gesetzt ist. Wenn diese Einstellungen auf 'Aus' gesetzt sind, werden die Dateien gedruckt. |
*6 | Wenn Sie [Weiterleit. fert.-Notiz] in [Einstellungen Weiterleitung] einstellen, wird eine E-Mail-Benachrichtigung gesendet. Wenn Sie [Notiz nur bei Fehler] auf 'Ein' setzen, wird eine E-Mail-Benachrichtigung nur gesendet, wenn eine Datei nicht weitergeleitet werden kann. |
*7 | Sie können die empfangenen I-Faxdateien in der Vertraulichen Faxeingangsbox speichern, wenn Sie diese Box als Weiterleitungsempfänger festlegen. |
HINWEIS |
Wenn der Speicher voll ist, können keine weiteren Dokumente mehr bearbeitet werden. Sie können bis zu 1.000 Weiterleitungseinstellungen speichern. |