
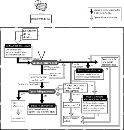
*1 | Si activeu <Desar/Imprimir fitxer rebut> a [Opcions de reenviament] a [Opcions de funcions] (Configuració), els fitxers reenviats s'imprimiran o es desaran a la bústia RX en memòria. |
*2 | Si heu establert l'opció [Reenv. sense condicions] a [Opcions de reenviament] a [Opcions de funcions] (Configuració), tots els fitxers rebuts que no compleixen les condicions de reenviament especificades es reenvien a la destinació seleccionada per a l'opció Reenviar sense condicions. |
*3 | Si es reben fitxers quan s'ha produït un encallament de paper, s'ha acabat el paper o s'ha acabat el tòner, s'imprimeixen un cop s'elimina l'encallament de paper, es carrega paper o s'afegeix tòner. |
*4 | Si desactiveu l'opció [Eliminar treballs de TX errònia] a [Opcions de funcions] (Configuració), l'estat dels treballs que tinguin un error de reenviament es desarà a [Estat de treballs] a la pantalla Monitor estat/Cancel·lar. |
*5 | Els fitxers amb errors de reenviament es gestionen segons les opcions definides per a [Tractament fitxers amb errors reenviament] a [Opcions de funcions] (Configuració). Les opcions són les següents: [Imprimir sempre]: S'imprimeixen els fitxers que no s'han pogut reenviar. [Desar/Imprimir]: Els fitxers amb errors de reenviament es desen a la bústia RX de memòria si l'opció <Usar bloqueig de memòria d'I-fax> està activada. Si aquestes opcions estan desactivades, els fitxers s'imprimeixen. |
*6 | Si establiu [Avís fi de reenviament] in [Opcions de reenviament], s'envia un missatge de correu electrònic de notificació. Si activeu [Avís només en cas error], només s'envia un missatge de correu electrònic de notificació quan no es pot reenviar el fitxer. |
*7 | Podeu desar els fitxers rebuts d'I-fax a la bústia de fax confidencial especificant-ho com a destinació de reenviament. |
NOTA |
Si la memòria està plena, no es poden processar treballs addicionals. Podeu desar fins a 1.000 opcions de reenviament. |