
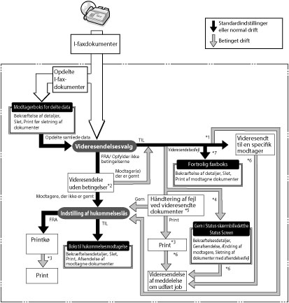
*1 | Hvis du indstiller <Gem/Print modtaget fil> til 'Til' i [Videresendelsesvalg] i [Funktionsindstillinger] (Indstillinger/Registrering), vil videresendte filer enten blive printet eller gemt i boksen til hukommelsesmodtagelse. |
*2 | Hvis du vælger [Videresend uden beting.] i [Videresendelsesvalg] i [Funktionsindstillinger] (Indstillinger/Registrering), vil alle modtagne filer, der ikke stemmer overens med de angivne videresendelsesbetingelser, blive videresendt til den modtager, der er valgt til Videresend uden betingelser. |
*3 | Hvis filer modtages, mens der er papirstop, eller papiret eller toneren er løbet ud, printes de, når papirstoppet er ryddet, papir er lagt i, eller toner er påfyldt. |
*4 | Hvis du indstiller [Slet fejlsendte job] til 'Fra' i [Funktionsindstillinger] (Indstillinger/Registrering), gemmes statussen for ethvert job med en videresendelsesfejl i [Jobstatus] på skærmbilledet Statusmonitor/Annullér. |
*5 | Filer med videresendelsesfejl håndteres på basis af indstillingerne for [Håndtering af fejl ved videresendte filer] i [Funktionsindstillinger] (Indstillinger/Registrering). Indstillingerne er følgende: [Print altid]: Filer, der fejler ved videresendelse, bliver printet. [Gem/Print]: Filer med videresendelsesfejl bliver lagret i hukommelsesboksen, når <Brug I-faxhukommelseslås> er slået 'Til'. Hvis disse indstillinger er slået 'Fra', vil filerne blive printet. |
*6 | Hvis du indstiller [Udført videresend] i [Videresendelsesvalg], bliver der sendt en e-mailbesked. Slår du [Medd. kun v fejl] 'Til', afsendes en e-mail kun med underretning, når videresendelsesjobbet mislykkes. |
*7 | Du kan gemme modtagne I-faxfiler i den fortrolige faxboks ved at angive den som videresendelsesmodtager. |
BEMÆRK! |
Hvis hukommelsen er fyldt op, kan ingen yderligere job blive behandlet. Du kan gemme op til 1.000 viderestillingsindstillinger. |