
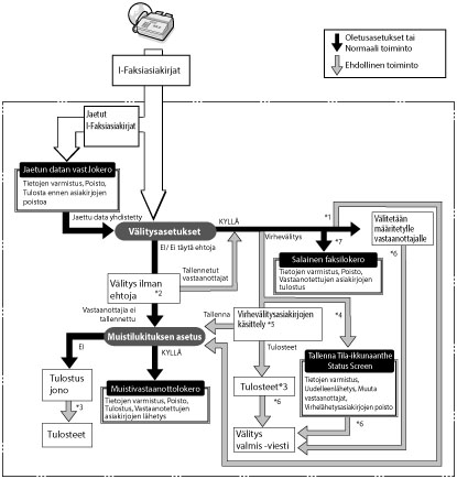
*1 | Jos asetat <Tall./Tulosta vast.otettu tied.> asentoon 'Kyllä' kohdassa [Välitysasetukset] kohdassa [Toiminnon asetukset] (Asetukset/Tallennus), välitetyt tiedostot joko tulostetaan tai tallennetaan Muistivastaanottolokeroon. |
*2 | Jos asetat [Välitys ilman ehtoja] kohdassa [Välitysasetukset] kohdassa [Toiminnon asetukset] (Asetukset/Tallennus), kaikki vastaanotetut tiedostot, jotka eivät täytä määritettyjä välitysehtoja, välitetään vastaanottajalle joka on valittu Välitys ilman ehtoja -vastaanottajaksi. |
*3 | Jos tiedostot vastaanotetaan paperitukoksen aikana, tai kun paperi tai väriaine on loppunut, ne tulostetaan sen jälkeen kun paperitukos on poistettu, paperia on lisätty tai väriainetta on lisätty. |
*4 | Jos asetat [Poista virheellinen lähetys] asentoon 'Ei' kohdassa [Toiminnon asetukset] (Asetukset/Tallennus), kaikkien virhevälitystöiden tila tallennetaan kohtaan [Työn tila] Tilavalvonta/Peruuta -ikkunassa. |
*5 | Virhevälitytiedostot käsitellään sen mukaan mitkä asetukset on tehty kohdassa [Virhevälitys, tiedostojen käsittely] kohdassa [Toiminnon asetukset] (Asetukset/Tallennus). Asetukset ovat: [Tulosta aina]: Välitysvirhetiedostot tulostetaan. [Tallenna/Tulosta]: Virhevälitysasiakirjat tallennetaan Muistivastaanottolokeroon, jos <Käytä I-faksin muistinlukitusta> on asennossa 'Kyllä'. Jos nämä asetukset ovat asennossa 'Ei', tiedostot tulostetaan. |
*6 | Jos asetat [Välitys- läh.valimis] kohdassa [Välitysasetukset], sähköposti-ilmoitus lähetetään. Jos asetat [Tieto vain virheistä] asentoon 'Kyllä', sähköposti-ilmoitus lähetetään vain jos tiedoston välitys epäonnistuu. |
*7 | Voit tallentaa vastaanotetut I-faksitiedostot Salaiseen faksilokeroon määrittämällä sen välitysvastaanottajaksi. |
HUOMAUTUS |
Jos muisti on täynnä, enempää töitä ei voi käsitellä. Voit tallentaa enintään 1,000 välitysasetusta. |