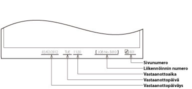
Alaviitteen tulostaminen vastaanotettuun asiakirjaan
Voit määrittää laitteen tulostaamaan vastaanottopäiväyksen ja -kellonajan, liikennöintinumeron ja sivunumeron vastaanotetun sivun alareunaan.
1.
Paina

.
2.
Paina [Toiminnon asetukset] → [Vastaanotto/Välitys] → [Yleiset asetukset].
3.
Paina [Tulosta vastaanottosivun alatunniste].
4.
Paina [Tulostus] → [OK].
Valitse [Älä tulosta] jos et halua tulostaa alaviitettä.