
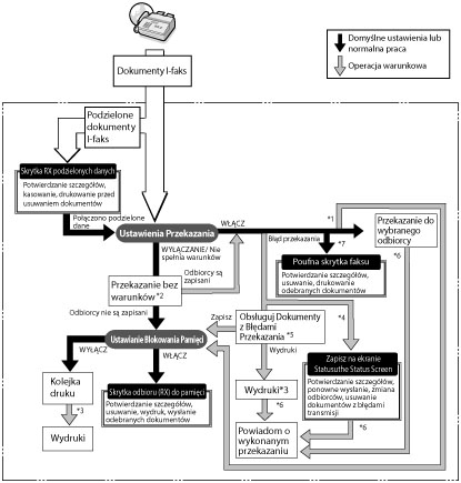
*1 | Jeżeli włączysz <Zapisz/Drukuj Odebrany Plik> w [Ustawienia Przekazania] w [Ustawienia Funkcji] (Ustawienia/rejestrowanie), przekazane pliki są drukowane lub zapisywane w Skrytce RX do pamięci. |
*2 | Jeżeli ustawisz [Przekaz. bez warunk.] w [Ustawienia Przekazania] w [Ustawienia Funkcji] (Ustawienia/Rejestrowanie), wtedy wszystkie odebrane pliki, które nie spełniają określonych warunków przekazywania, przekazywane są do odbiorcy wybranego w opcji Przekaż z/bez warunków. |
*3 | Jeżeli pliki odebrane zostaną podczas zablokowania się papieru lub wyczerpania papieru albo tonera, są one drukowane po usunięciu zacięcia, załadowaniu papieru lub uzupełnieniu tonera. |
*4 | Jeżeli opcja [Usuń Uszkodzone Zadania TX] zostanie wyłączona w [Ustawienia Funkcji] (Ustawienia/rejestrowanie), status każdego zadania z błędem przekazywania zostanie zapisany w [Status Zadania] na ekranie Monitora statusu/anuluj. |
*5 | Procedura postępowania z plikami z błędami przekazania zależy od ustawień dla [Obsługa plików z błędami przekazywania] w [Ustawienia Funkcji] (Ustawienia/rejestrowanie). Oto ustawienia domyślne: [Zawsze Drukuj]: Urządzenie drukuje wszystkie pliki, które nie zostały przekazane z powodu wystąpienia błędu. [Zapisz/Drukuj]: Pliki, w przypadku których wystąpiły błędy przy przekazywaniu, są zapisywane w Skrzynce odbiorczej RX do pamięci, jeżeli [<Użyj blokady pamięci I-Faks>] jest włączone. Jeżeli ustawienia są wyłączone, pliki są drukowane. |
*6 | Jeżeli ustawisz [Powiad. o Wyk. Przek.] w [Ustawienia Przekazania], wysyłany jest e-mail z powiadomieniem. Jeżeli funkcja [Pow. tylko przy błędzie] zostanie włączona, e-mail z powiadomieniem zostaje wysłany wyłącznie, jeżeli plik nie zostanie przekazany. |
*7 | Można zapisać odebrane pliki I-faksu w Poufnej skrytce faksu poprzez określenie jej jako odbiorcy przekazywania. |
UWAGA |
W sytuacji, kiedy zapełniona jest pamięć, nie są przetwarzane dodatkowe zadania. Można zapisać maksymalnie 1000 ustawień przekazywania. |