
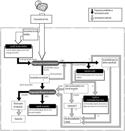
*1 | Se programar <Guardar/Impr. ficheiro receb.> para "Ligado" em [Programações de encaminhamento] em [Programações de funções] (Programações/Gravação), os ficheiros encaminhados são impressos ou guardados na caixa RE. na memória. |
*2 | Se programar [Encaminhar s/restrições] em [Programações de encaminhamento] em [Programações de funções] (Programações/Gravação), todos os ficheiros recebidos que não correspondam às condições de encaminhamento especificadas são encaminhados para o destino selecionado para Encaminhar s/ restrições. |
*3 | Se a máquina receber ficheiros enquanto houver papel encravado ou se o toner ou o papel tiverem acabado, o conteúdo dos ficheiros é impresso depois de retirar o papel encravado, colocar papel ou adicionar toner. |
*4 | Se programar [Apagar trabalhos TR. falhados] para "Desligado" em [Programações de funções] (Programações/Gravação), o estado de qualquer trabalho com um erro de encaminhamento fica guardado em [Estado trabalho] no ecrã Controlo de estado/Cancelar. |
*5 | Os ficheiros com erros de encaminhamento são tratados com base nas programações para [Processar ficheiros com erros encaminh.] em [Programações de funções] (Programações/Gravação). As programações são as seguintes: [Imprimir sempre]:Os ficheiros com erros de encaminhamento são impressos. [Guardar/Imprimir]:Ficheiros com erros de encaminhamento são guardados na caixa RE. na memória, se a opção <Utilizar bloqueio de memória para I-fax> estiver programada para "Ligado". Se estas programações estiverem especificadas como "Desligado", os ficheiros são impressos. |
*6 | Se programar [Aviso encm. cncl.] em [Programações de encaminhamento], a máquina envia uma notificação por correio eletrónico. Se programar [Aviso só para erros] para "Ligado", a máquina só envia uma notificação por correio eletrónico se o ficheiro não for encaminhado. |
*7 | Pode guardar ficheiros de I-fax recebidos na caixa de faxes confidenciais, especificando-a como destino de encaminhamento. |
NOTA |
Se a memória estiver cheia, não podem ser processados mais trabalhos. Pode guardar até 1000 programações de encaminhamento. |