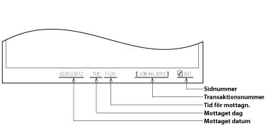
Skriva ut sidfotsinformation på mottagna dokument
Du kan ange om maskinen ska skriva ut datumet, dagen och tidpunkten för mottagningen, transaktionens nummer och antal sidor längst ned på det mottagna dokumentet.
1.
Tryck på

.
2.
Tryck på [Funktionsinställningar] → [Ta emot/vidarebefordra] → [Gemensamma inställningar].
3.
Tryck på [Skriv ut sidfot på mottagna sidor].
4.
Tryck på [Utskrift] → [OK].
Tryck på [Skriv inte ut] om du inte vill skriva ut sidfotsinformationen.