Traitement des documents reçus

Lorsque la machine reçoit des documents via I-Fax, elle les traite de la manière suivante :
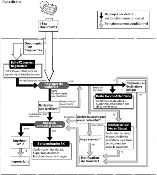
*1 Si [Stocker/impr. doc. reçu] est réglé sur "Oui" sous [Réglages de transfert], les documents transférés sont imprimés ou stockés dans la Boîte mémoire RX.
*2 Si l'option [Transf. sans conditions] est définie sous [Réglages de transfert], tous les documents reçus ne répondant pas aux conditions de transfert spécifiées sont transférés au destinataire sélectionné pour cette option.
*3 Si des documents sont reçus pendant un bourrage papier ou lorsque le papier ou le toner est épuisé, ils sont imprimés une fois le problème résolu.
*4 Si l'option [Supprimer document après erreur d'émission] est réglée sur "Non", le statut de toute tâche comportant des erreurs de transfert sera enregistré dans l'écran Moniteur statut/Annulation.
*5 Les documents dont le transfert a échoué sont traités en fonction des réglages de [Gestion fichiers pour erreurs de transfert]. Les réglages sont les suivants :
[Toujours imprimer] : Tous les documents comportant des erreurs de transfert sont imprimés.
[Mémoriser/Imprimer] : Les documents comportant des erreurs de transfert sont enregistrés dans la boîte mémoire RX si l'option [Utiliser verrouillage mémoire I-Fax] est réglée sur "Oui". Si l'option [Utiliser verrouillage mémoire I-Fax] réglée sur "Non", les documents sont imprimés.
*6 Si [Notif. de transfert] dans [Réglages de transfert] est activé, un e-mail d'indication de fin de tâche est envoyé. Si [Notifier err. uniquemt] est réglé sur "Oui", un e-mail d'indication de fin de tâche n'est envoyé que si le transfert échoue.
*7 Il est possible d'enregistrer les documents reçus via I-Fax dans la boîte fax confidentielle en la sélectionnant comme destinataire du transfert. Seuls les documents reçus qui remplissent les conditions de transfert définies sont mémorisés dans la boîte fax confidentielle.

REMARQUE
Si la mémoire est pleine, aucune tâche supplémentaire ne peut être traitée.
Pour plus d'informations sur les réglages suivants, voir les sections correspondantes :
Boîte mémoire RX, Verrouillage mémoire I-Fax et Boîte fax confidentielle (Voir "Boîte mémoire RX" et "Boîte fax confidentielle".)
12HR-12J