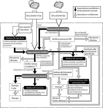
Elaborazione dei file ricevuti

Quando la macchina riceve fax/I-fax, li elabora come indicato di seguito:
*1 Se il sottoindirizzo e la password collegati al file ricevuto corrispondono alle informazioni registrate in [Impostazioni inoltro], i file vengono inoltrati alle destinazioni di inoltro, indipendentemente dalla password di ricezione impostata.
*2 Se si imposta <Memoriz./Stampa file ric.> su 'On' in [Impostazioni inoltro], i file inoltrati vengono stampati oppure memorizzati nella Mailbox RX memoria. Per magggiori informazioni su Store/Print Received File, vedere il punto 15 di "Registrazione delle impostazioni di inoltro".
*3 Se il sottoindirizzo e la password collegati al file ricevuto non corrispondono alle condizioni di inoltro registrate in [Impostazioni inoltro], il file viene rifiutato.
*4 Se si imposta <Inoltro senza condizioni> in [Impostazioni inoltro], tutti i file ricevuti che non rispondono alle condizioni di inoltro specificate vengono inoltrati alla destinazione selezionata in Inoltro senza condizioni.
*5 Se vengono ricevuti file quando è presente un inceppamento carta o quando la carta o il toner sono esauriti, i file vengono stampati dopo l'eliminazione dell'inceppamento o il rifornimento di carta o toner.
*6 Se si imposta [Eliminazione lavori TX non riusciti] su 'Off', lo stato dei lavori che non sono stati inoltrati a causa di un errore viene salvato nella schermata Monitoraggio stato/Annulla.
*7 I file con errori di inoltro vengono gestiti in base alle impostazioni specificate in [Gestione file con errori inoltro]. Di seguito sono riportate le impostazioni:
[Stampa sempre]: tutti i file con errori di inoltro vengono stampati.
[Memoriz./Stampa]: i file con errori di inoltro vengono registrati nella mailbox RX memoria se [Utilizzo blocco in memoria fax] o [Utilizzo blocco in memoria I-Fax] è impostato su 'On'. Se l'impostazione è 'Off', i file vengono stampati.
*8 Se si imposta [Avviso fine inoltro] in [Impostazioni inoltro], viene inviata una e-mail di avviso.
Se si imposta [Avviso solo se errore] su 'On', viene inviata una e-mail di avviso solo se si verifica un problema nell'inoltro del file.
*9 I file fax/I-fax ricevuti possono essere registrati nella Mailbox file riservati specificandola come destinazione dell'inoltro. I file ricevuti, purché corrispondano alle condizioni di inoltro, verranno registrati nella mailbox per fax riservati specificata.

NOTA
Se la memoria è insufficiente, non è possibile elaborare altri lavori.
Per informazioni sulle funzioni riportate di seguito, consultare le pagine del manuale indicate:
Mailbox RX memoria, Blocco in memoria fax, Blocco in memoria I-fax e Mailbox fax riservati (Vedere "Impostazioni per la mailbox fax/I-fax".)
Mailbox fax riservati (Vedere "Mailbox fax riservati".)
082K-144