Processament de fitxers rebuts

Quan l'equip rep fitxers d'I-fax, es processen de la manera següent:
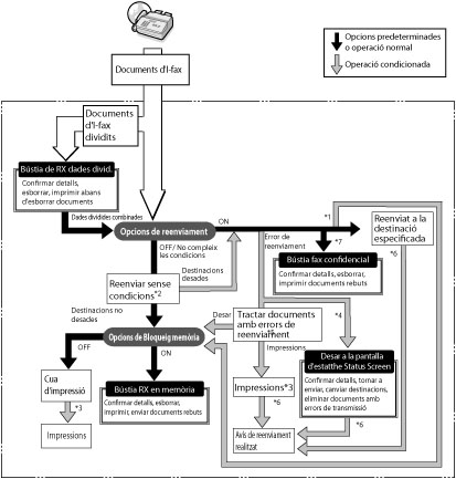
*1 Si activeu <Desar/Imprimir fitxer rebut> a [Opcions de reenviament], els fitxers reenviats s'imprimeixen o es desen a la bústia de recepció en memòria. Per obtenir més informació sobre Desar/Imprimir fitxer rebut, vegeu el pas 14 de l'apartat "Emmagatzematge d'opcions de reenviament".
*2 Si està configurada l'opció [Reenv. sense condicions] a [Opcions de reenviament], tots els fitxers rebuts que no compleixen les condicions de reenviament especificades es reenvien a la destinació seleccionada per a l'opció Reenviar sense condicions.
*3 Si es reben fitxers quan s'ha produït un encallament de paper, s'ha acabat el paper o s'ha acabat el tòner, s'imprimeixen un cop s'elimina l'encallament de paper, es carrega paper o s'afegeix tòner.
*4 Si desactiveu l'opció [Eliminar treballs de TX errònia], l'estat dels treballs que tinguin un error de reenviament es desarà a la pantalla Monitor estat/Cancel·lar.
*5 Els fitxers amb errors de reenviament es gestionen segons les opcions definides a [Tractament fitxers amb errors reenviament]. Les opcions són les següents:
[Imprimir sempre]: S'imprimeixen tots els fitxers amb errors de reenviament.
[Desar/Imprimir]: Els fitxers amb errors de reenviament es desen a la bústia RX de memòria si l'opció [Usar bloqueig de memòria d'I-fax] està activada. Si estan desactivades, els fitxers s'imprimeixen.
*6 Si establiu [Avís fi de reenviament] a [Opcions de reenviament], s'envia un missatge de correu electrònic de notificació.
Si establiu [Avís només en cas error] en "Activat", només s'envia un missatge de correu electrònic de notificació quan no es pot reenviar el fitxer.
*7 Podeu desar els fitxers rebuts d'I-fax a la bústia de fax confidencial especificant-ho com a destinació de reenviament. Només els fitxers rebuts que compleixin les condicions de reenviament especificades es poden desar a la bústia de fax confidencial.

NOTA
Si la memòria està plena, no es poden processar treballs addicionals.
Per obtenir més informació sobre les opcions següents, vegeu les seccions corresponents:
Bústia RX en memòria, Bloqueig de memòria I-fax i Bústia de fax confidencial (Vegeu "Especificació de les opcions de bústia d'I-fax").
Bústia de fax confidencial (Vegeu "Bústia de fax confidencial").
52W7-192